為全面掌握張掖市居民生活飲用水末梢水水質衛生情況,科學實施生活飲用水監測管理,保障人民群眾生活飲用水安全,根據《張掖市水污染防治工作實施方案》要求,市縣區疾控中心開展了2023年第四季度用戶水龍頭水水質監測工作,現將監測結果公示如下:
一、監測范圍與對象
監測覆蓋6縣區城市供水和農村集中式供水,主要監測對象為各縣區城區和農村居民生活飲用水末梢水,即用戶水龍頭水。
二、水樣采集、檢測和評價標準
水樣的采集、保存和運輸按照《生活飲用水標準檢驗方法—水樣的采集與保存》(GB/T5750.2-2023)執行。水質檢驗和結果評價分別按照《生活飲用水標準檢驗方法》(GB/T5750-2023)和《生活飲用水衛生標準》(GB5749-2022)執行。
三、常規監測
10-12月各縣區疾控中心采取隨機抽樣方法分別對轄區部分用戶水龍頭水進行了飲用水水質常規監測工作,甘州區檢測水樣60份,臨澤縣檢測水樣30份,民樂縣檢測水樣30份,山丹縣檢測水樣30份,高臺縣檢測水樣30份,肅南縣檢測水樣12份,共檢測水樣192份。經檢測,所有水樣檢驗結果均合格。(見附表1)
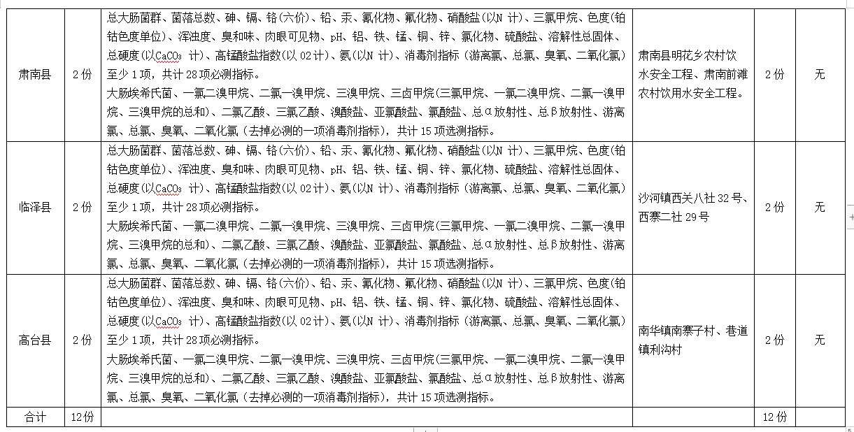
四、季度監測
第四季度全市共抽取12個監測點開展了飲用水水質季度監測工作,經檢測12份水樣指標檢驗結果均合格。(見附表2)
附表:1.2023年10-12月張掖市用戶水龍頭水監測情況統計表(常規監測)
2.2023年第四季度張掖市用戶水龍頭水監測情況統計表(季度監測)











?????????????????????張掖市衛生健康委員會
???????????????????????2024年1月11日
掃一掃在手機打開當前頁面